Zum Inhalt springen
Kraftsportverein 1906 Untertürkheim e.V.
Im Dietbach 3, 70734 Fellbach
Unsere KVU Anlage
Aktuelles
Verein
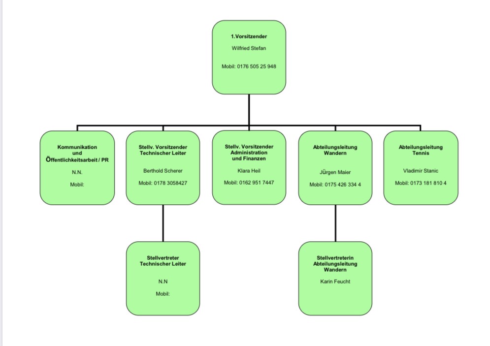
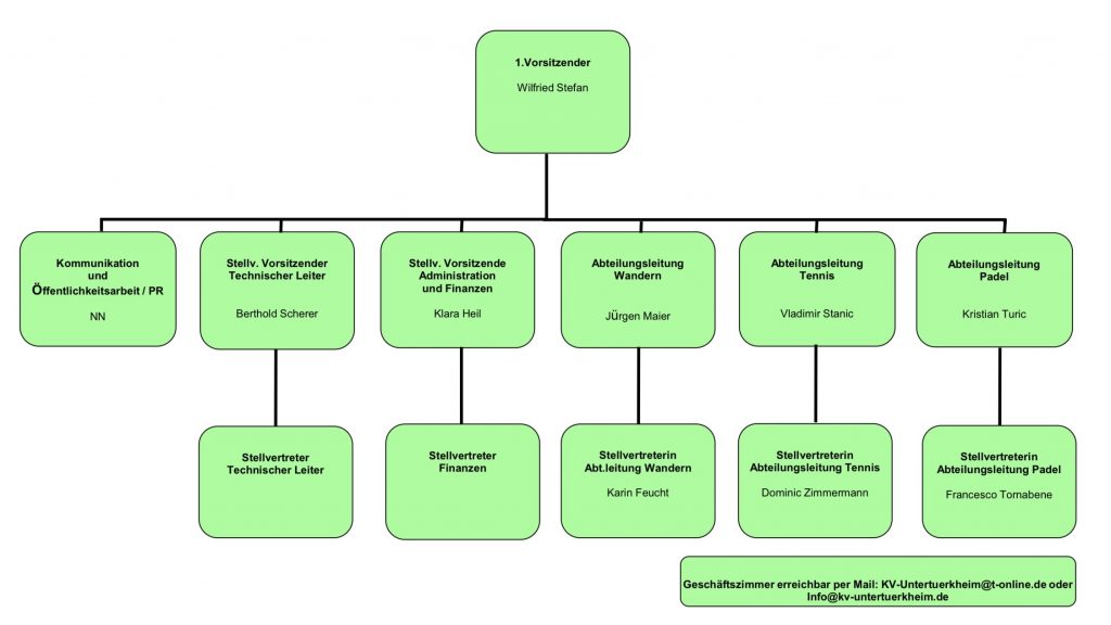
Vorstand /Organigramm
Geschäftsstelle
Mitgliedschaft / Beiträge
Chronik
Gedenken an verstorbene Mitglieder
Jubilarfeier
Tennis
Ansprechpartner /Organigramm Abtl.Tennis
Termine Tennis
Die Mannschaften der Spielgemeinschaft
Ergebnisse der Mannschaften
Photogalerie
Photos vom Storchencup 2021
Bilder Storchencup 2020
2016 Storchencup
2014 Sommerfest
2013 Sommerfest
2011 Renovierung
2009 Sommerfest
Padel
Tennishalle
Informationen
Hallenbelegung
Hallenpreise (inkl. Licht)
Ansprechpartner
Gymnastik
Wandern
Informationen
Aktuelles Wandern
Termine Wandern 2024
KVU Wanderabteilung Fotogalerie
Mehrzweckfeld
Informationen
Kalender/ Termine
Projekte beim KVU
Verschiedenes
KVU-Restaurant-Neueröffnung voraussichtlich im April 2025
Tennisschulen
ebusy KVU Onlineplatzbuchungssystem
Neue Website der Spielgemeinschaft ist online:
Links
Erfassung der Spieler pro Verein für Wintersaison 19/20
intern
Datenschutzerklärung
Impressum
Vorstand /Organigramm